Přejít k hlavnímu obsahu

The RNA-dependent association of phosphatidylinositol 4,5-bisphosphate with intrinsically disordered proteins contribute to nuclear compartmentalization

SZTACHO, M., J. CERVENKA, B. SALOVSKA, L. ANTIGA, P. HOBOTH, P. HOZÁK
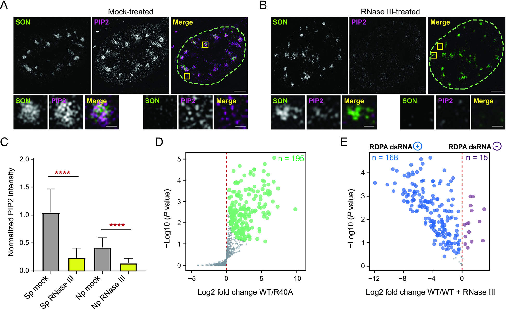
The RNA-dependent association of phosphatidylinositol 4,5-bisphosphate with intrinsically disordered proteins contribute to nuclear compartmentalization. PLoS Genetics. 2024, 20(12), e1011462, ISSN: 1553-7390 , PMID: 39621780,  PDF.