Skip to main content

Publications

Published in Top 10% journals in the field

SHOMAN, M., M. CERNY, J. JIRAT MATEJCKOVA, M. SCHWARZ, N. BORAH, V. VANKOVA HAUSNEROVA, S. NEVA, M. SIKOVA, H. SANDEROVA, P. HALADA, M. HUBALEK, V. DVORAKOVA, M. PREVOROVSKY, J. HOLUBOVA, O. STANEK, L. KRASNY, L. ZIDEK, J. HNILICOVA
Expanding the CarD interaction network: CrsL is a novel transcription regulator in actinobacteria. Nucleic Acids Research. 2025, 53(22), gkaf1342, ISSN: 0305-1048, PMID: 41404806,  PDF.
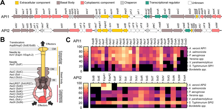
MICHOVA, H., J. PLIVA, A. JIRSOVA, D. JURNECKA, J. KAMANOVA
Cytotoxicity induced by Aeromonas schubertii is orchestrated by a unique set of type III secretion system effectors. Veterinary Research. 2025, 56(1), 113, ISSN: 0928-4249, PMID: 40484940,  PDF.
BOSAKOVA, V., I. PAPATHEODOROU, F. KAFKA, Z. TOMASIKOVA, P. KOLOVOS, M. HORTOVA-KOHOUTKOVA, J. FRIC
Serotonin attenuates tumor necrosis factor-induced intestinal inflammation by interacting with human mucosal tissue. Experimental & Molecular Medicine. 2025, 57(2), 364-378, ISSN: 1226-3613, PMID: 39894823,  PDF.
LEE, C., I. SNAJDR, L. TENORA, J. ALT, L. GORI, M. KRECMEROVA, R. MARAGAKIS, J. PAULE, S. TIWARI, J. IYER, R. TALWAR, L. GARZA, P. MAJER, B. SLUSHER, R. RAIS
Discovery of Orally Available Prodrugs of Itaconate and Derivatives. Journal of Medicinal Chemistry. 2025, 68(3), 3433-3444, ISSN: 0022-2623, PMID: 39848624,  PDF.
VOJTISEK-LOM, M., L. DITTRICH, M. PECHOUT, T. CERVENA, A. VIMROVA, J. SIKOROVA, T. ZAVODNA, J. ONDRACEK, P. AAKO-SAKSA, J. TOPINKA, P. ROSSNER
Portable emissions toxicity system: Evaluating the toxicity of emissions or polluted air by exposure of cell cultures at air-liquid interface in a compact field-deployable setup. The Science of the Total Environment. 2025, 959, 178010, ISSN: 0048-9697, PMID: 39709836,  PDF.
CASSANI, M., S. FERNANDES, S. PAGLIARI, F. CAVALIERI, F. CARUSO, G. FORTE
Unraveling the Role of the Tumor Extracellular Matrix to Inform Nanoparticle Design for Nanomedicine. Advanced Science . 2025, 12(2), e2409898, ISSN: 2198-3844, PMID: 39629891,
FERNANDES, S., M. QUATTROCIOCCHI, M. CASSANI, G. SAVAZZI, D. JOHNSON, G. FORTE, F. CARUSO
Antibody-Free Glycogen Nanoparticles Engage Human Immune T Cells for Intracellular Delivery of Small Drugs or mRNA. ACS Nano. 2024, 18(42), 28910-28923, ISSN: 1936-0851, PMID: 39392742,  PDF.
SKARKOVA, A., M. PELANTOVA, O. TOLDE, A. LEGATOVA, R. MATEU, P. BUSEK, E. GARCIA-BORJA, A. SEDO, S. ETIENNE-MANNEVILLE, D. ROSEL, J. BRABEK
Microtubule-associated NAV3 regulates invasive phenotypes in glioblastoma cells. Brain Pathology. 2025, 35(1), e13294, ISSN: 1015-6305, PMID: 39097525,  PDF.
NIRO, F., S. FERNANDES, M. CASSANI, M. APOSTOLICO, J. OLIVER-DE LA CRUZ, D. PEREIRA-SOUSA, S. PAGLIARI, V. VINARSKI, Z. ZDRAHAL, D. POTESIL, V. PUSTKA, G. POMPILIO, E. SOMMARIVA, D. ROVINA, A. MAIONE, L. BERSANINI, D. BECKER, M. RASPONI, G. FORTE
Fibrotic extracellular matrix impacts cardiomyocyte phenotype and function in an iPSC-derived isogenic model of cardiac fibrosis. Translational Research : the Journal of Laboratory and Clinical Medicine. 2024, 273, 58-77, ISSN: 1931-5244, PMID: 39025226,
VYMOLA, P., E. GARCIA-BORJA, J. CERVENKA, E. BALAZIOVA, B. VYMOLOVA, J. VEPRKOVA, P. VODICKA, H. SKALNIKOVA, R. TOMAS, D. NETUKA, P. BUSEK, A. SEDO
Fibrillar extracellular matrix produced by pericyte-like cells facilitates glioma cell dissemination. Brain Pathology. 2024, 34(6), e13265, ISSN: 1015-6305, PMID: 38705944,  PDF.